Publications Featuring LabeoTech
LightTrack OiS200 / umIToolbox

Hemodynamic and electrophysiological progression of the Rose Bengal photothrombotic stroke model in mice: vasoactive properties of Rose Bengal, tissue heating, wavelength optimization, and sex differences in lesion volume
Chary, Patrick, Sarah Rehmani, Simone Davidson, Xiaonan Li, Simon X. Chen, and Gergely Silasi. "Hemodynamic and electrophysiological progression of the Rose Bengal photothrombotic stroke model in mice: vasoactive properties of Rose Bengal, tissue heating, wavelength optimization, and sex differences in lesion volume." bioRxiv (2025): 2025-09.

Bridging the gap: umIT makes complex imaging data accessible to scientists of all backgrounds
Ferreira de Souza, B. O., Samantzis, M., Albert, C., Belanger, S., Bouchard, J. F., Balbi, M., & Vanni, M. P. (2025). Bridging the gap: umIT makes complex imaging data accessible to scientists of all backgrounds. Neurophotonics, 12(S1), S14616-S14616.

Neurovascular coupling over cortical brain areas and resting state network connectivity with and without rigidified carotid artery
Marleen E. Bakker, Cong Zhang, Matthieu P. Vanni, Frederic Lesage, "Neurovascular coupling over cortical brain areas and resting state network connectivity with and without rigidified carotid artery," Neurophoton. 12(S1) S14606 (4 February 2025)

Distal activity patterns shape the spatial specificity of neurovascular coupling
Martineau, É., Malescot, A., Elmkinssi, N., & Rungta, R. L. (2024). Distal activity patterns shape the spatial specificity of neurovascular coupling. Nature Neuroscience, 27(11), 2101-2114.

40-Hz optogenetic stimulation rescues functional synaptic plasticity after stroke
Wang, C., Lin, C., Zhao, Y., Samantzis, M., Sedlak, P., Sah, P., & Balbi, M. (2023). 40-Hz optogenetic stimulation rescues functional synaptic plasticity after stroke. Cell Reports, 42(12).

Alteration of functional connectivity despite preserved cerebral oxygenation during acute hypoxia
Bakker, M.E., Djerourou, I., Belanger, S. et al. (2023). Alteration of functional connectivity despite preserved cerebral oxygenation during acute hypoxia. Scientific Reports 13, 13269.

Selective effects of acute and chronic stress on slow and alpha-theta cortical functional connectivity and reversal with subanesthetic ketamine
Ashby, D. M., & McGirr, A. (2022). Selective effects of acute and chronic stress on slow and alpha-theta cortical functional connectivity and reversal with subanesthetic ketamine. Neuropsychopharmacology, 1-11.

Movement correction method for laser specle contrast imaging of cerebral blood flow in cranial windows in rodents
Guilbert, J., & Desjardins, M. (2022). Movement correction method for laser speckle contrast imaging of cerebral blood flow in cranial windows in rodents. Journal of Biophotonics, 15(1), e202100218.

A functional cerebral endothelium is necessary to protect against cognitive decline
Trigiani, Lianne J., Miled Bourourou, Maria Lacalle-Aurioles, Clotilde Lecrux, Amy Hynes, Shoshana Spring, Darren J. Fernandes et al. "A functional cerebral endothelium is necessary to protect against cognitive decline." Journal of Cerebral Blood Flow & Metabolism 42, no. 1 (2022): 74-89.

Alzheimer's disease and cerebrovascular pathology alter inward rectifier potassium (KIR2.1) channels in endothelium of mouse cerebral arteries
Lacalle‐Aurioles, M., Trigiani, L. J., Bourourou, M., Lecrux, C., & Hamel, E. (2022). Alzheimer's disease and cerebrovascular pathology alter inward rectifier potassium (KIR2. 1) channels in endothelium of mouse cerebral arteries. British Journal of Pharmacology, 179(10), 2259-2274.

A Longitudinal Pilot Study on Cognition and Cerebral Hemodynamics in a Mouse Model of Preeclampsia Superimposed on Hypertension: Looking at Mothers and Their Offspring
Trigiani, L. J., Lecrux, C., Royea, J., Lavoie, J. L., Lesage, F., Pilote, L., & Hamel, E. (2021). A Longitudinal Pilot Study on Cognition and Cerebral Hemodynamics in a Mouse Model of Preeclampsia Superimposed on Hypertension: Looking at Mothers and Their Offspring. Frontiers in Physiology, 12, 611984.

Developmental and interventional plasticity of motor maps after perinatal stroke
Zhang, S. Y., Jeffers, M. S., Lagace, D. C., Kirton, A., & Silasi, G. (2021). Developmental and interventional plasticity of motor maps after perinatal stroke. Journal of Neuroscience, 41(28), 6157-6172.

Mesoscopic Mapping of Stimulus-Selective Response Plasticity in the Visual Pathways Modulated by the Cholinergic System
Laliberté, G., Othman, R., & Vaucher, E. (2020). Mesoscopic Mapping of Stimulus-Selective Response Plasticity in the Visual Pathways Modulated by the Cholinergic System. Frontiers in Neural Circuits, 14, 38.

Development of structured optogenetic stimulation in behaving animals for functional mapping of the mouse cortex
Chouinard, V., Djerourou, I., Daigneault, V., Cortes, N., Laplante, L., Ptito, M., Lesage, F., Casanova, C., Vanni, M. (2022). Development of structured optogenetic stimulation in behaving animals for functional mapping of the mouse cortex. Society for Neuroscience 2022, 499.14 / ZZ28.

Topographic integration of widefield patterned optogenetic stimulation in the mouse visual cortex
Djerourou, I., Morgan, E., Chouinard, V., Daigneault, V., Ptito, M., Vanni, M. (2022). Topographic integration of widefield patterned optogenetic stimulation in the mouse visual cortex. Society for Neuroscience 2022, 546.09 / S3.

Effects of 40Hz non-invasive brain stimulation on neural and behavioural changes following photothrombotic ischemic stroke
Samantzis, M., Tainton-Heap, L., Balbi, M. (2022). Effects of 40Hz non-invasive brain stimulation on neural and behavioural changes following photothrombotic ischemic stroke. Society for Neuroscience 2022, 203.14 / G16.

Differential monosynaptic feedback circuitry of the HVAs to V1 in mouse
Laliberté, G., Filion, A., Boire, D. (2022). Differential monosynaptic feedback circuitry of the HVAs to V1 in mouse. Society for Neuroscience 2022, 469.20 / BB3.

Mesoscopic mapping of the acetylcholine release and neuronal responses to variations of contrast in the mouse visual cortex
Sedighi, H., Fofana, A.-R., Choi, S., Guezzane, M., Li, Y., Vaucher, E. H. (2022). Mesoscopic mapping of the acetylcholine release and neuronal responses to variations of contrast in the mouse visual cortex. Society for Neuroscience 2022, 714.10 / P16.

A Pilot Study Investigating Changes in Capillary Hemodynamics and Its Modulation by Exercise in the APP-PS1 Alzheimer Mouse Model
Lu, X., Moeini, M., Li, B., Lu, Y., Damseh, R., Pouliot, P., ... & Lesage, F. (2019). A pilot study investigating changes in capillary hemodynamics and its modulation by exercise in the APP-PS1 Alzheimer mouse model. Frontiers in Neuroscience, 13, 1261.

Correlation of hemodynamic and fluorescence signals under resting state conditions in mice's barrel field cortex
Bélanger, S., de Souza, B. O. F., Casanova, C., & Lesage, F. (2016). Correlation of hemodynamic and fluorescence signals under resting state conditions in mice's barrel field cortex. Neuroscience Letters, 616, 177-181.

White matter injury in a newborn rat model analyzed with Resting-State Optical Imaging of Intrinsic Signals (rsOIS)
Guevara, E., Sirpal, P., Abran, M., Pouliot, P., Lesage, F., Chen, J., ... & Lodygensky, G. A. (2015, June). White matter injury in a newborn rat model analyzed with Resting-State Optical Imaging of Intrinsic Signals (rsOIS). In 2015 Photonics North (pp. 1-1). IEEE.
In vivo Optical Imaging (OiS300 / PRISM / PRISM SWIR / PRISM BIO-BOX)

The Immunogenicity of Human Senescent Cells Is Dependent on the Senescence Inducer and Cell Type
Goyer, M.L., Sonn, A., Benabdallah, B., Le, O., Dulong, J., Oschwald, J., Sirois, I., Apavaloaei, A., Hesnard, L., Guimond, J.V. and Haddad, E., 2026. The Immunogenicity of Human Senescent Cells Is Dependent on the Senescence Inducer and Cell Type. Aging Cell, 25(2), p.e70410.

Senescent fibroblasts interfere with the tumor immune response in humanized models by inducing neutrophil extracellular traps
Barrera, M.C., Sonn, A., Galindo, C.C., Nehmo, G.M., Le, O., Ferbeyre, G. and Beausejour, C., 2026. Senescent fibroblasts interfere with the tumor immune response in humanized models by inducing neutrophil extracellular traps. bioRxiv, pp.2026-02.

EpCAM-targeted near-infrared photoimmunotherapy (NIR-PIT) for the treatment of breast cancer
Furusawa, A., Takao, S., Suzuki, M., Kano, M., Yamamoto, H., Kano, M., ... & Kobayashi, H. (2025). EpCAM-targeted near-infrared photoimmunotherapy (NIR-PIT) for the treatment of breast cancer. Annals of Medicine, 57(1), 2540599.

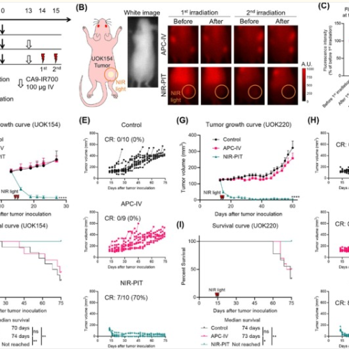
Carbonic anhydrase‐9‐targeted near‐infrared photoimmunotherapy as a theranostic modality for clear cell renal cell carcinoma
Fukushima, H., Takao, S., Furusawa, A., Suzuki, M., Yang, Y., Ricketts, C.J., Kano, M., Okuyama, S., Yamamoto, H., Kano, M. and Ball, M.W., 2025. Carbonic anhydrase‐9‐targeted near‐infrared photoimmunotherapy as a theranostic modality for clear cell renal cell carcinoma. International Journal of Cancer, 156(12), pp.2377-2388.

ARM-X: an adaptable mesenchymal stromal cell-based vaccination platform suitable for solid tumors
Bikorimana, J.P., El-Hachem, N., Mandl, G.A., Stanga, D., Abusarah, J., Farah, R., Gonçalves, M.P., Matar, P., Lahrichi, M., Talbot, S. and Rafei, M., 2025. ARM-X: an adaptable mesenchymal stromal cell-based vaccination platform suitable for solid tumors. Stem Cell Research & Therapy, 16(1), p.369.

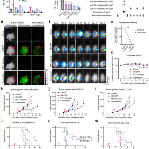
Near-infrared duocarmycin photorelease from a Treg-targeted antibody-drug conjugate improves efficacy of PD-1 blockade in syngeneic murine tumor models
Fukushima, H., Furusawa, A., Takao, S., Thankarajan, E., Luciano, M.P., Usama, S.M., Kano, M., Okuyama, S., Yamamoto, H., Suzuki, M. and Kano, M., 2024. Near-infrared duocarmycin photorelease from a Treg-targeted antibody-drug conjugate improves efficacy of PD-1 blockade in syngeneic murine tumor models. Oncoimmunology, 13(1), p.2370544.

KLRC1 knockout overcomes HLA-E-mediated inhibition and improves NK cell antitumor activity against solid tumors
Mac Donald, A., Guipouy, D., Lemieux, W., Harvey, M., Bordeleau, L. J., Guay, D., ... & Haddad, E. (2023). KLRC1 knockout overcomes HLA-E-mediated inhibition and improves NK cell antitumor activity against solid tumors. Frontiers in Immunology, 14.

Fluorescent pH-sensing bandage for point-of-care wound diagnostics
Al-Hawat, M. L., Tricou, L. P., Cherifi, K., Lamontagne, S., Tran, M., Ching Yie Ngu, A., ... & Matoori, S. (2023). Fluorescent pH-sensing bandage for point-of-care wound diagnostics. bioRxiv, 2023-10.

CNK2 promotes cancer cell motility by mediating ARF6 activation downstream of AXL signalling
Serwe, G., Kachaner, D., Gagnon, J., Plutoni, C., Lajoie, D., Duramé, E., ... & Therrien, M. (2023). CNK2 promotes cancer cell motility by mediating ARF6 activation downstream of AXL signalling. Nature Communications, 14(1), 3560.

Repurposing disulfiram, an alcohol-abuse drug, in neuroblastoma causes KAT2A downregulation and in vivo activity with a water/oil emulsion
Beaudry, A., Jacques-Ricard, S., Darracq, A., Sgarioto, N., Garcia, A., García, T. R., ... & Raynal, N. J. M. (2023). Repurposing disulfiram, an alcohol-abuse drug, in neuroblastoma causes KAT2A downregulation and in vivo activity with a water/oil emulsion. Scientific Reports, 13(1), 16443.

Therapy-induced senescence drives immunotherapy resistance by inducing an immunosuppressive tumor microenvironment.
Beauséjour, C., Maggiorani, D., Le, O., Lisi, V., Landais, S., Moquin-Beaudry, G., ... & Decaluwe, H. (2023). Therapy-induced senescence drives immunotherapy resistance by inducing an immunosuppressive tumor microenvironment.

Nuclear Location Bias of HCAR1 Drives Cancer Malignancy through Numerous Routes
Nezhady, M. A. M., Cagnone, G., Bajon, E., Chaudhari, P., Modaresinejad, M., Hardy, P., ... & Chemtob, S. (2022). Nuclear Location Bias of HCAR1 Drives Cancer Malignancy through Numerous Routes. bioRxiv, 2022-07.

Optimization of a liposomal DNase I formulation with an extended circulating half-life
Penaloza Arias, L. C., Huynh, D. N., Babity, S., Marleau, S., & Brambilla, D. (2022). Optimization of a liposomal DNase I formulation with an extended circulating half-life. Molecular Pharmaceutics, 19(6), 1906-1916.

Restored immune cell functions upon clearance of senescence in the irradiated splenic environment
Palacio, L., Goyer, M. L., Maggiorani, D., Espinosa, A., Villeneuve, N., Bourbonnais, S., ... & Beauséjour, C. (2019). Restored immune cell functions upon clearance of senescence in the irradiated splenic environment. Aging Cell, 18(4), e12971.

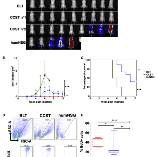
The tumor immune response is not compromised by mesenchymal stromal cells in humanized mice
Moquin-Beaudry, G., Colas, C., Li, Y., Bazin, R., Guimond, J. V., Haddad, E., & Beauséjour, C. (2019). The tumor-immune response is not compromised by mesenchymal stromal cells in humanized mice. The Journal of Immunology, 203(10), 2735-2745.

INK4a/ARF Expression Impairs Neurogenesis in the Brain of Irradiated Mice
Le, O., Palacio, L., Bernier, G., Batinic-Haberle, I., Hickson, G., & Beauséjour, C. (2018). INK4a/ARF expression impairs neurogenesis in the brain of irradiated mice. Stem cell reports, 10(6), 1721-1733.

Development of a new bioactivatable fluorescent probe for quantification of apolipoprotein A-I proteolytic degradation in vitro and in vivo
Maafi, F., Li, B., Gebhard, C., Brodeur, M. R., Nachar, W., Villeneuve, L., ... & Tardif, J. C. (2017). Development of a new bioactivatable fluorescent probe for quantification of apolipoprotein AI proteolytic degradation in vitro and in vivo. Atherosclerosis, 258, 8-19.

Impact of hMSCs on solid tumor growth in novel tumor/immune system humanized mice
Moquin-Beaudry, G., Desaulniers-Langevin, C., Benabdallah, B., Palacio, L., Beauséjour, C. (2017). Virtual Keystone Symposia.

In vitro differentiated plasmacytoid dendritic cells as a tool to induce anti-leukemia activity of natural killer cells - Cancer Immunology, Immunotherapy
Díaz-Rodríguez, Y., Cordeiro, P., Belounis, A., Herblot, S., & Duval, M. (2017). In vitro differentiated plasmacytoid dendritic cells as a tool to induce anti-leukemia activity of natural killer cells. Cancer Immunology, Immunotherapy, 66(10), 1307-1320.

Hybrid FMT-MRI applied to in vivo atherosclerosis imaging
Li, B., Maafi, F., Berti, R., Pouliot, P., Rhéaume, E., Tardif, J. C., & Lesage, F. (2014). Hybrid FMT-MRI applied to in vivo atherosclerosis imaging. Biomedical optics express, 5(5), 1664-1676.

MRI-guided fiber-based fluorescence molecular tomography for preclinical atherosclerosis imaging
Li, B., Pouliot, P., & Lesage, F. (2014, September). MRI-guided fiber-based fluorescence molecular tomography for preclinical atherosclerosis imaging. In Photonics North 2014 (Vol. 9288, pp. 184-189). SPIE.

Generation of Functional Human T Cell Development in NOD/SCID/IL2rγnull Humanized Mice Without Using Fetal Tissue: Application as a Model of HIV Infection and Persistence
Colas, C., Volodina, O., Beland, K., Pham, T. N., Li, Y., Dallaire, F., ... & Haddad, E. (2022). Generation of Functional Human T Cell Development in NOD/SCID/IL2rγnull Humanized Mice Without Using Fetal Tissue: Application as a Model of HIV Infection and Persistence. bioRxiv.

Colas C, Li Y, Dicaire R, Guimond J, Patey N, Haddad E. Optimization of the humanized NOD/SCID/IL2rγnull Bone marrow-Liver-Thymus (BLT) mouse model. 5th International Workshop on Humanized Mice, January 28-30, 2016 Zurich, Switzerland

Colamartino A, Nicoletti S, Herblot S, Duval M, Haddad E. New approach in immunotherapy of acute lymphoblastic leukemia. 29th Annual Spring Meeting of the Canadian Society for Immunology, April 1–4, 2016 Ottawa, ON, Canada

Gaël Moquin-Beaudry, Cynthia Desaulniers-Langevin, Basma Benabdallah, Lina Palacio, Christian Beauséjour. IMPACT OF hMSCs ON SOLID TUMOR GROWTH IN NOVEL TUMOR/IMMUNE SYSTEM HUMANIZED MICE, 2017 Keystone Symposium: Cancer Immunology and Immunotherapy: Taking a Place in Mainstream Oncology (C7), March 19-23 2017, Whistler, BC, Canada.

Gaël Moquin-Beaudry, Cynthia Desaulniers-Langevin, Basma Benabdallah, Lina Palacio, Christian Beauséjour. IMPACT OF hMSCs ON SOLID TUMOR GROWTH IN NOVEL TUMOR/IMMUNE SYSTEM HUMANIZED MICE, 2016 ISSCR meeting, June 22-25 2016, San Francisco, CA, United States.

Gaël Moquin-Beaudry, Lina Palacio, Pascal Bardeau, Basma Benabdallah, Oanh Le, Christian M. Beauséjour. Development and applications for a novel human autologous tumor/immune system xenograft model in mice, 2015 Canadian Cancer Research Conference, November 8-10 2015, Montreal, QC, Canada.

Gaël Moquin-Beaudry, Lina Palacio, Basma Benadballah, Christian Beauséjour. Impact of hUC-MSCs on tumor growth in a humanized autologous tumor/immune system xenograft model in mice, 2015 Montreal Immunology Meeting, November 23 2015, Montreal, QC, Canada.

Lina Palacio, Oanh Lee, Gaël Moquin-Beaudry, Sara Bourbonnais, Christian Beausejour. IR-induced p16INK4a expression in the splenic niche modulates the immune system. XXXIe Congrès des étudiants gradués et post-gradués du centre de recherche du CHU Ste-Justine, 2016, Montreal, Canada.

Lina Palacio, Oanh Lee, Gaël Moquin-Beaudry, Sara Bourbonnais, Christian Beausejour. IR-induced p16INK4a expression in the splenic niche modulates the immune system. XXI Journée de la recherche Gabriel L. Plaa, 2016, Montreal, Canada.

Lina Palacio, Oanh Lee, Christian Beausejour. IR-induced p16INK4a expression in the spleen impairs immune cell functions,Montreal Immunology Meeting (MIM), 2015, Montreal, Canada.

Lina Palacio, Oanh Lee, Christian Beausejour. L’expression du gène suppresseur de tumeur p16INK4a dans le microenvironnement tumoral joue en rôle important dans la réponse thérapeutique chez les souris. XX Journée de la recherche Gabriel L. Plaa, 2015, Montreal, Canada.

Lina Palacio, Oanh Lee, Christian Beausejour. L’expression du gène suppresseur de tumeur p16INK4a dans le microenvironnement tumoral joue en rôle important dans la réponse thérapeutique chez les souris. XXX congrès des étudiants gradués et post- gradués du centre de recherche du CHU Ste-Justine, 2015, Montreal, Canada.

L. Palacio, S. Bourbonnais, N. Villeneuve, G. Moquin-Beaudry, O. Le, H. Decaluwe, C. Beauséjour. IR-induced senescence of the splenic microenvironment impacts murine immune cells functions, International Cell Senescence Association (ICSA) Conference 2017, Paris, France.
Fiber Photometry

In vivo detection of GPCR-dependent signaling using fiber photometry and FRET-based biosensors
Jones-Tabah, J., Mohammad, H., Clarke, P. B., & Hébert, T. E. (2022). In vivo detection of GPCR-dependent signaling using fiber photometry and FRET-based biosensors. Methods, 203, 422-430.

Dopamine D1 receptor signalling in dyskinetic Parkinsonian rats revealed by fiber photometry using FRET-based biosensors
Jones-Tabah, J., Mohammad, H., Hadj-Youssef, S., Kim, L. E., Martin, R. D., Benaliouad, F., ... & Hébert, T. E. (2020). Dopamine D1 receptor signalling in dyskinetic Parkinsonian rats revealed by fiber photometry using FRET-based biosensors. Scientific reports, 10(1), 1-18.
Physiological Monitoring System

Quantitative pulsatility measurements using 3D Dynamic Ultrasound Localization Microscopy
Bourquin, C., Porée, J., Rauby, B., Perrot, V., Ghigo, N., Belgharbi, H., ... & Provost, J. (2023). Quantitative pulsatility measurements using 3D Dynamic Ultrasound Localization Microscopy. arXiv preprint arXiv:2303.14330.

Alteration of functional connectivity despite preserved cerebral oxygenation during acute hypoxia
Bakker, M.E., Djerourou, I., Belanger, S. et al. (2023). Alteration of functional connectivity despite preserved cerebral oxygenation during acute hypoxia. Scientific Reports 13, 13269.

A Tracking prior to Localization workflow for Ultrasound Localization Microscopy
Leconte, A., Porée, J., Rauby, B., Wu, A., Ghigo, N., Xing, P., ... & Provost, J. (2023). A Tracking prior to Localization workflow for Ultrasound Localization Microscopy. arXiv preprint arXiv:2308.02724.

Targeted capillary photothrombosis via multiphoton excitation of Rose Bengal
Delafontaine-Martel, P., Zhang, C., Lu, X., Damseh, R., Lesage, F., & Marchand, P. J. (2023). Targeted capillary photothrombosis via multiphoton excitation of Rose Bengal. Journal of Cerebral Blood Flow & Metabolism, 0271678X231151560.

In vivo pulsatility measurement of cerebral microcirculation in rodents using dynamic ultrasound localization microscopy
Bourquin, C., Porée, J., Lesage, F., & Provost, J. (2021). In vivo pulsatility measurement of cerebral microcirculation in rodents using dynamic ultrasound localization microscopy. IEEE Transactions on Medical Imaging, 41(4), 782-792.

A simulation study investigating potential diffusion-based MRI signatures of microstrokes
Damseh, R., Lu, Y., Lu, X., Zhang, C., Marchand, P. J., Corbin, D., ... & Lesage, F. (2021). A simulation study investigating potential diffusion-based MRI signatures of microstrokes. Scientific Reports, 11(1), 14229.

Sparse channel sampling for ultrasound localization microscopy (SPARSE-ULM)
Hardy, E., Porée, J., Belgharbi, H., Bourquin, C., Lesage, F., & Provost, J. (2021). Ultrasound localization microscopy (ULM) has recently enabled the mapping of the cerebral vasculature in vivo with a resolution ten times smaller than the wavelength used, down to ten microns.

Astrocytic endfoot Ca2+ correlates with parenchymal vessel responses during 4-AP induced epilepsy: An in vivo two-photon lifetime microscopy study
Zhang, C., Tabatabaei, M., Belanger, S., Girouard, H., Moeini, M., Lu, X., & Lesage, F. (2019). Astrocytic endfoot Ca2+ correlates with parenchymal vessel responses during 4-AP induced epilepsy: An in vivo two-photon lifetime microscopy study. Journal of Cerebral Blood Flow & Metabolism, 39(2), 260-271.

Dynamic Myocardial Ultrasound Localization Angiography
Cormier, P., Porée, J., Bourquin, C., & Provost, J. (2021). Dynamic myocardial ultrasound localization angiography. IEEE Transactions on Medical Imaging, 40(12), 3379-3388.

Spatio-temporal patterns of population responses in the visual cortex under Isoflurane: from wakefulness to loss of consciousness
Margalit, S. N., Golomb, N. G., Tsur, O., Raz, A., & Slovin, H. (2020). Spatio-temporal patterns of population responses in the visual cortex under Isoflurane: from wakefulness to loss of consciousness. BioRxiv.

Cerebral tissue pO2 response to treadmill exercise in awake mice
Moeini, M., Cloutier-Tremblay, C., Lu, X., Kakkar, A., & Lesage, F. (2020). Cerebral tissue pO2 response to treadmill exercise in awake mice. Scientific reports, 10(1), 1-11.

Progression of regional lung strain and heterogeneity in lung injury: assessing the evolution under spontaneous breathing and mechanical ventilation - Annals of Intensive Care
Hurtado, D. E., Erranz, B., Lillo, F., Sarabia-Vallejos, M., Iturrieta, P., Morales, F., ... & Cruces, P. (2020). Progression of regional lung strain and heterogeneity in lung injury: assessing the evolution under spontaneous breathing and mechanical ventilation. Annals of intensive care, 10(1), 1-10.

Longitudinal optical coherence tomography imaging of tissue repair and microvasculature regeneration and function after targeted cerebral ischemia
Lu, Y., Lu, X., Zhang, C., Marchand, P. J., & Lesage, F. (2020). Longitudinal optical coherence tomography imaging of tissue repair and microvasculature regeneration and function after targeted cerebral ischemia. Journal of Biomedical Optics, 25(4), 046002.

Intracellular calcium mishandling leads to cardiac dysfunction and ventricular arrhythmias in a mouse model of propionic acidemia
Tamayo, M., Fulgencio-Covián, A., Navarro-García, J. A., Val-Blasco, A., Ruiz-Hurtado, G., Gil-Fernández, M., ... & Fernández-Velasco, M. (2020). Intracellular calcium mishandling leads to cardiac dysfunction and ventricular arrhythmias in a mouse model of propionic acidemia. Biochimica et Biophysica Acta (BBA)-Molecular Basis of Disease, 1866(1), 165586.

Beneficial effects of paricalcitol on cardiac dysfunction and remodelling in a model of established heart failure
Tamayo, M., Martín‐Nunes, L., Val‐Blasco, A., GM‐Piedras, M. J., Navarro‐García, J. A., Lage, E., ... & Delgado, C. (2020). Beneficial effects of paricalcitol on cardiac dysfunction and remodelling in a model of established heart failure. British Journal of Pharmacology, 177(14), 3273-3290.
Mapping regional strain in anesthetised healthy subjects during spontaneous ventilation
Cruces, P., Erranz, B., Lillo, F., Sarabia-Vallejos, M. A., Iturrieta, P., Morales, F., ... & Hurtado, D. E. (2019). Mapping regional strain in anesthetised healthy subjects during spontaneous ventilation. BMJ Open Respiratory Research, 6(1), e000423.

Evaluation of upconverting nanoparticles towards heart theranostics
Kermorgant, M., Ben Salem, J., Santelli, J., Calise, D., Oster, A. C., Lairez, O., ... & Arvanitis, D. N. (2019). Evaluation of upconverting nanoparticles towards heart theranostics. Plos one, 14(12), e0225729.

Effects of Landiolol in Lipopolysaccharide-Induced Acute Kidney Injury in Rats and In Vitro
Kiyonaga, N., Moriyama, T., & Kanmura, Y. (2019). Effects of landiolol in lipopolysaccharide-induced acute kidney injury in rats and in vitro. Shock, 52(5), e117-e123.

Increased glymphatic influx is correlated with high EEG delta power and low heart rate in mice under anesthesia
Hablitz, L. M., Vinitsky, H. S., Sun, Q., Stæger, F. F., Sigurdsson, B., Mortensen, K. N., ... & Nedergaard, M. (2019). Increased glymphatic influx is correlated with high EEG delta power and low heart rate in mice under anesthesia. Science advances, 5(2), eaav5447.

Fibroblast growth factor-23 promotes rhythm alterations and contractile dysfunction in adult ventricular cardiomyocytes
Navarro-García, J. A., Delgado, C., Fernández-Velasco, M., Val-Blasco, A., Rodríguez-Sánchez, E., Aceves-Ripoll, J., ... & Ruiz-Hurtado, G. (2019). Fibroblast growth factor-23 promotes rhythm alterations and contractile dysfunction in adult ventricular cardiomyocytes. Nephrology Dialysis Transplantation, 34(11), 1864-1875.

Basal Sodium-Dependent Vitamin C Transporter 2 polarization in choroid plexus explant cells in normal or scorbutic conditions
Ulloa, V., Saldivia, N., Ferrada, L., Salazar, K., Martínez, F., Silva-Alvarez, C., ... & Nualart, F. (2019). Basal Sodium-Dependent Vitamin C Transporter 2 polarization in choroid plexus explant cells in normal or scorbutic conditions. Scientific reports, 9(1), 1-13.

Exenatide Reduces Graft Injury in a Rat Transplantation Model Using Kidneys Donated after Cardiac Death
Yang, H., Shi, Y., Long, C., Li, X., Luo, L., Chen, M., ... & Wang, Z. (2019, July). Exenatide Reduces Graft Injury in a Rat Transplantation Model Using Kidneys Donated after Cardiac Death. In Transplantation Proceedings (Vol. 51, No. 6, pp. 2116-2123). Elsevier.

Voluntary running enhances glymphatic influx in awake behaving, young mice
von Holstein-Rathlou, S., Petersen, N. C., & Nedergaard, M. (2018). Voluntary running enhances glymphatic influx in awake behaving, young mice. Neuroscience letters, 662, 253-258.

Compromised microvascular oxygen delivery increases brain tissue vulnerability with age
Moeini, M., Lu, X., Avti, P. K., Damseh, R., Bélanger, S., Picard, F., ... & Lesage, F. (2018). Compromised microvascular oxygen delivery increases brain tissue vulnerability with age. Scientific reports, 8(1), 1-17.

Correlation of hemodynamic and fluorescence signals under resting state conditions in mice's barrel field cortex
Bélanger, S., de Souza, B. O. F., Casanova, C., & Lesage, F. (2016). Correlation of hemodynamic and fluorescence signals under resting state conditions in mice's barrel field cortex. Neuroscience Letters, 616, 177-181.

White matter injury in a newborn rat model analyzed with Resting-State Optical Imaging of Intrinsic Signals (rsOIS)
Guevara, E., Sirpal, P., Abran, M., Pouliot, P., Lesage, F., Chen, J., ... & Lodygensky, G. A. (2015, June). White matter injury in a newborn rat model analyzed with Resting-State Optical Imaging of Intrinsic Signals (rsOIS). In 2015 Photonics North (pp. 1-1). IEEE.
